網民都知道域名這件事,但不是所有人都知道WWW互聯網域名解析需要根服務器,目前全球 13 臺主要的根服務器中美國控制的有 10 臺,國內尚無自己的根服務器。日前工信部批復設立中國根服務器管理機構,將管理F、I、K、L根鏡像服務器。
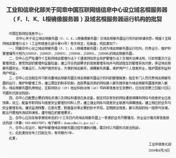
根據工信部的公告,工信部同意中國互聯網絡信息中心設立域名根服務器(F、I、K、L根鏡像服務器)及域名根服務器運行機構,負責運行、維護和管理編號分別為JX0001F、JX0002F、JX0003I、JX0004K、JX0005L、JX0006L的域名根服務器。
工信部要求,中國互聯網絡信息中心應嚴格遵守《互聯網域名管理辦法》《通信網絡安全防護管理辦法》及相關法律法規、行政規章及行業管理規定,接受我部的管理和監督檢查,建立符合我部要求的信息管理系統并與我部指定的管理系統對接,保證域名根服務器安全、可靠運行,為用戶提供安全、方便的域名服務,保障服務質量,保護用戶個人信息安全,維護國家利益和用戶權益。
除了中國互聯網絡信息中心的根域名服務器之外,工信部還批復了北京市工程研究中心有限公司設立域名根服務器(L根鏡像服務器)及域名根服務器運行機構的申請,后者將負責運行、維護和管理編號分別為JX0007L的域名根服務器。 